双钻模型:提升设计思维,指导设计师更好产出正确的设计
设计方法论,作为一套可复用且接近真理的普遍规律,不仅帮助我们分析和解决问题,更是从经验中提炼科学规律并应用于具体事项的桥梁。掌握和运用设计方法论,可以显著提升团队的设计效率、专业性和影响力。本系列将深入探讨12个主题,敬请持续关注。

什么是双钻模型?
双钻模型是目前设计届最通用的设计流程模型之一,广为流传,适用于很多设计场景(甚至设计之外的场景也能使用)。它是一种结构化的设计流程思维方法,发散-收敛、再发散-再收敛的双菱形看起来就像两枚钻石并列放在一起。

双钻模型把设计过程分为两个阶段,四个步骤:
第⼀阶段 研究阶段(做正确的事情)
第1步 发现问题(发散):这一步设计师需要大量收集和产品、和用户相关的信息,深入了解产品和用户,了解当前存在的问题;
第2步 定义问题(收敛):这一步设计师要对信息进行整合提炼、过滤筛选,聚焦到核心问题上,定义出当前最关注、最需要解决的问题是哪些。
第二阶段 设计阶段(把事情做正确)
第3步 构想方案(发散):这一步设计师需要不断寻找灵感,发散思考出尽可能多的解决方案。
第4步 确定方案(收敛):这一步设计师要在上步所有潜在方案中决策出一个最合适的解决方案,细化落地方案,并在测试迭代过程中不断完善。
双钻模型的优势?
1. 对内:遵循标准的设计流程思维,指导设计师更好产出正确的设计
双钻模型是“发现问题-解决问题”的一种思维方式,是设计师的核心工作及价值,往下追问即“问题是什么-怎么解决问题”,进一步变为“正确的问题是什么-目前最有效的解决方案是什么”,也就是我们常说的“做正确的事情-把事情做正确”,遵循双钻模型可以帮助我们产出正确的设计。
TIPS:双钻模型的最有效之处在于让我们重新重视问题是什么,在日常工作中我们很忽略第一阶段“做正确的事情”,在还没确定正确的问题是什么,就马上进行方案的激烈讨论,耗费团队精力时间,而双钻模型的第一阶段能够使我们重视问题定义环节,避免设计发生方向性偏离,保证设计方向、设计结果正确。
2. 对外:使设计过程透明化公开化,提高设计专业力影响和合作认可度
一般情况下设计过程很容易被黑盒化,只说设计结果很容易受到各方质疑,双钻模型有助于向项目成员呈现我们的设计过程,增加他们对设计方案推导的理解程度,更好论证方案的设计正确性,让他们知道我们的设计并不是拍脑袋,从而体现设计师的设计价值,提高设计专业力影响、合作认可度。
TIPS:强烈建议在设计方案评审时、及设计方案会签时体现设计过程(可借助双钻模型),因为设计(特别是交互)很多时候是在做一道“证明题”。
怎么在我们的产品设计工作中使用双钻模型?
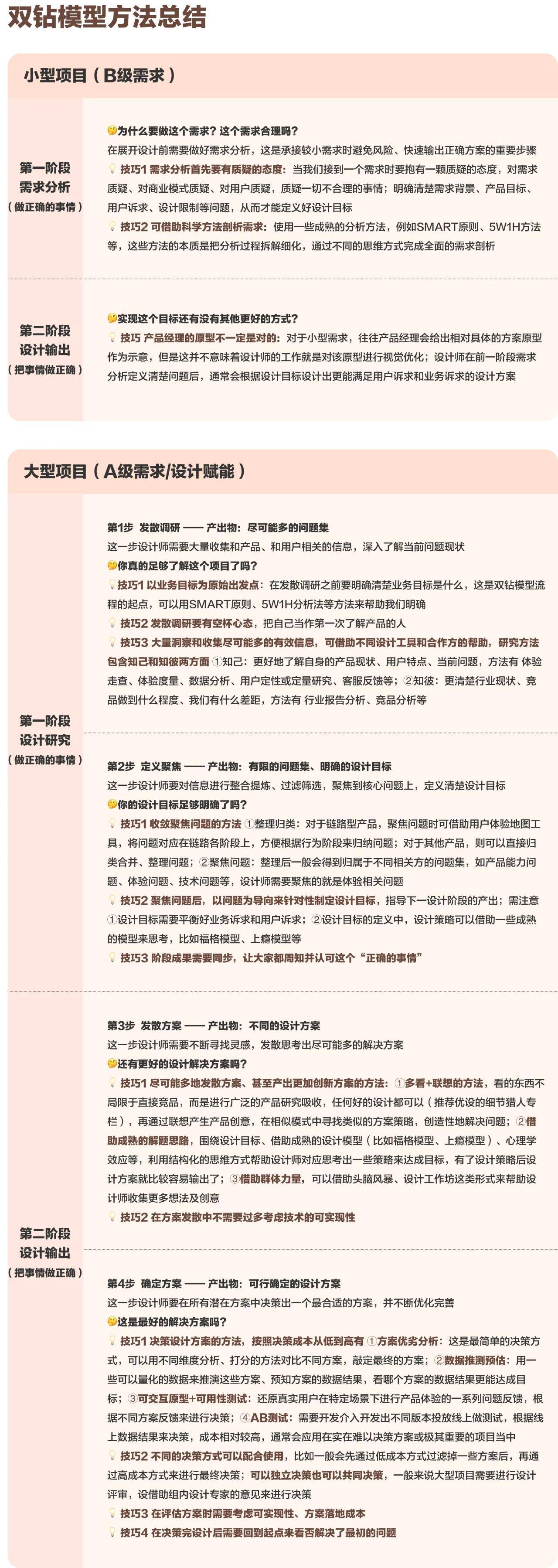
双钻模型既然是一种底层通用的设计流程思维方式之一,就应该放之四海而皆准。我们日常接触的设计命题从小到大包含:C级需求、B级需求、A级需求、设计赋能,C级需求太小一般简单处理即可,在小型项目中可简易应用,着重在第一阶段判断需求合理性;在大型项目中可更完整应用,在第一阶段定义清楚问题、第二阶段可更完善设计出优秀的解决方案。

1. 小型项目(B级需求)
第一阶段 需求分析阶段(做正确的事情)
对于小型需求而言,往往方案本身的设计空间比较有限、PM会给出相对具体的原型作为示意,因此更加需要做好需求分析,确保在做正确的设计,这是承接较小需求时避免风险、快速输出正确方案的重要步骤。那么如何做好需求分析呢?
在展开设计前,要和业务方明确清楚需求背景、产品目标、用户诉求、设计限制等问题,从而定义好设计目标,在这个过程中我们可以借助一些成熟的分析方法,帮助我们理清逻辑、减少错漏,比如常在需求分析阶段使用的SMART原则、5W1H方法等。
下面以「应用商店的自动更新新增极速模式」为例,为大家介绍如何通过SMART原则鉴定需求是否为“真”,帮助我们理清需求的逻辑。

在极速更新模式的需求中,产品提出新增能够精准引导用户开启的智能更新功能。乍一看需求背景和产品目标都有了,设计方案似乎已经信手拈来了,如果我们按照产品诉求直接输出方案,通过利用现有的资源位引导有需求的用户开启智能更新,却会面临一个巨大的挑战:在无法保证智能更新精准推送给有诉求的用户时,具有负向感知的功能是否会造成更多主流用户的体验下降?

其实,把现有信息基于SMART原则拆解归类,会发现看似逻辑连贯的需求存在很多问题。
从用户视角来看:对高频更新有诉求的用户量级较少;从业务视角来看:我们没有能力精准区分用户是否有高频更新诉求,且高频更新有发热、耗电等负面影响。于是基于以上信息我们重新明确产品目标:推出高频更新功能,满足高频更新用户诉求;但不设置引导,同时清晰说明功能负面影响,以免普通用户误开启后体验较差。那么设计目标也就很明确了:
1.通过功能聚类,在自动更新下新增模式选择弹窗的策略,使切换模式的操作符合用户直觉和习惯,提升用户操作体验;
2.通过高亮极速模式风险,和常规模式产生对比的策略,避免用户误开启极速模式后产生负向感受,提升用户使用体验。

第二阶段 设计输出阶段(把事情做正确)
对于小型需求,往往产品经理会给出相对具体的方案原型作为示意,但是这并不意味着设计师的工作就是对该原型进行视觉优化。设计师在前一阶段需求分析定义清楚问题后,通常会根据设计目标设计出更能满足用户诉求和业务诉求的设计方案。
重新明确产品目标和设计目标之后,再回头看看最初的方案,我们可以基于目标更好的拆解出方案存在的问题并进行优化。新方案去掉了引导模块,并将极速模式改为自动更新下的一种选项,使切换模式的操作符合用户直觉和习惯;同时通过高亮极速模式风险,和常规模式产生对比的策略,避免用户误开启极速模式后产生负向感受,提升用户使用体验。将这一套完整的逻辑与方案整理后,我们将之呈现给产品,产品在重新评估需求后,调整了产品目标,认可了设计侧的建议和新方案

2. 大型项目(A级需求/设计赋能)

第一阶段 设计研究阶段(做正确的事情)
对于大型项目而言,项目问题的复杂性往往比较大,这阶段的目的是为了更好地了解问题,制定清晰的设计目标方向,分为发散和收敛两步。
第1步 发散调研 —— 产出物:尽可能多的问题集
在发散调研之前我们要明确清楚业务目标是什么(业务目标前面有提到可以用SMART原则、5W1H分析法等方法来明确),这是我们的原始出发点。
再基于业务目标来调研问题,大量洞察和收集尽可能多的信息,深入了解产品和用户,包括了解用户特征、产品当前状况、用户如何使用产品以及用户对产品的态度等等。这一步,将产出一大堆非结构性的零碎研究结果。
下面以「游戏联运悬浮窗改版」为例,为大家介绍在大型项目中如何使用双钻模型。在悬浮窗改版设计研究阶段的第一步,基于提升悬浮窗DAU的业务目标,针对「用户为什么不使用悬浮窗」这个问题,我们进行了数据分析、用户研究、体验走查、竞品分析等研究,其中很多地方借助了数据分析师、用研同事等各方角色的帮助,尽可能广泛全面地了解我们的用户、产品、竞品,寻找影响用户使用的因素,挖掘到了非常多零散的有用信息。


第2步 定义聚焦 —— 产出物:有限的问题集、明确的设计目标
发散过程不可能无限制的发散,当我们不再收集到更多有效信息或时间节点到临,就可以开始进行收敛了,这是一个把大脑纷飞的思绪做减法的过程。
这一步我们要对收集到的杂乱信息进行整合提炼、过滤筛选,聚焦到核心问题上,定义出当前最关注、最需要解决的问题是哪些。
聚焦问题之后,我们就可以针对性的发现可能存在的机会突破点,定义出清晰的设计目标,来指导下一设计阶段的产出。
在悬浮窗改版上一阶段,我们通过数据、用研、走查、竞品等方式收集了大量用户为什么不使用悬浮窗的有效信息。到了收敛阶段,我们将杂乱的信息进行整理归类、将非结构化的信息变为结构化的有效信息,我们将问题分为需求维度(产品解决)、体验维度(交互解决)和认知维度(视觉解决)。

这些问题不全都是属于设计师能够解决的范畴,而我们设计师要做的就是聚焦设计侧能改变的重点问题。于是针对交互重点关注的体验维度问题,我们的目标就非常清晰定义为升级产品体验架构,包含结构层和框架层的设计,即设计出包容易用的产品整体结构和层级规范的页面内容框架。


第二阶段 设计输出阶段(把事情做正确)
第3步 发散调研 —— 产出物:不同的设计方案
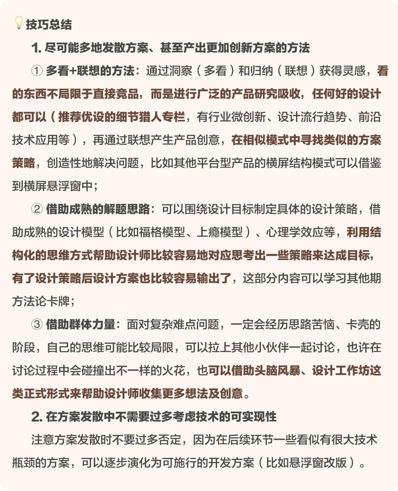
这阶段的目的是得到针对第一阶段问题的最有效解决方案。这发散步骤中,设计师需要不断寻找灵感,发散思考出尽可能多的解决方案,在发散过程中可以多问问自己
“还有更好的解决方案吗?还能更创造性地解决问题吗?”
在发散探索过程中,我们可以运用流程图、概念草图、可交互demo等方式来可视化表达方案。
在悬浮窗的上一阶段得到了清晰的设计目标,包含设计出容易用的产品结构和层级规范的内容框架。由于悬浮窗产品在游戏态中、横屏居多、小屏、平台型产品等特点,设计师针对重要同时也是难点的产品结构设计,进行了大量的方案预研。在产出发散方案时,为了更有设计灵感,除了同类厂商竞品外,设计师还调研了web端、pad端、负一屏、折叠屏等产品,收集了大量灵感,输出很多产品结构层的有趣方案。


第4步 确定方案 —— 产出物:可行确定的设计方案
在上一步我们发散了非常多解决方案,在这一步中要对这些发散方案进行决策,选择出最合适的方案,并在细化落地。有时候,方案收敛会陷入选择困难,可能需要经历合并与精炼的过程,比如可能我们会决策出两个难以决定、优劣互为补充的方案,最终方案会是这两个方案的组合新方案。
在悬浮窗改版方案决赛圈中,我们在双屏创新方案和单屏保守方案中纠结不定,在分析方案优劣和创新价值观驱动下我们最后选择了双屏创新方案,由于创新方案存在一定风险,我们又通过多次可用性测试的方式,不断基于这个方案调整、优化,最终推动落地。



延伸阶段 设计复盘阶段(做的是否正确)
🤔方案产出并不是结束!
以上便是在大型项目中双钻模型的应用,最终产出了可落地的设计方案。然而对于设计项目而言(特别是大型项目),方案产出并不是结束,我们还需要验证我们的设计是否做正确了,于是双钻模型后面还会延伸出一钻,成为三钻模型。在这个阶段我们需要定义衡量指标、上线后分析我们的设计方案是否符合预期,并撰写复盘总结报告。这里不再展开阐述。


随着双钻模型的深入实践,我们的设计旅程变得更加明晰而富有成效。这一模型不仅优化了我们的工作流程,更提升了我们解决问题的能力。它提醒我们,优秀的设计源于深刻的洞察和精准的定位。
在设计的世界里,双钻模型如同一颗璀璨的钻石,引领我们发现创意的光芒。它教会我们,真正的设计力量来自于对细节的把握和对全局的掌控。通过这一系列的探索,我们希望每一位设计师都能在双钻模型的照耀下,激发出无限的创造力,创作出既触动人心又引领潮流的杰作。
作者:VMIC UED(id:vivo-UED)
赞助商链接
版权:除非注明,本站文章均为原创文章,转载请联系我们授权,否则禁止转载。






